
◄فرآیند مهندسی مشاغل
*فرآیند احتساب سوابق بخش خصوصی
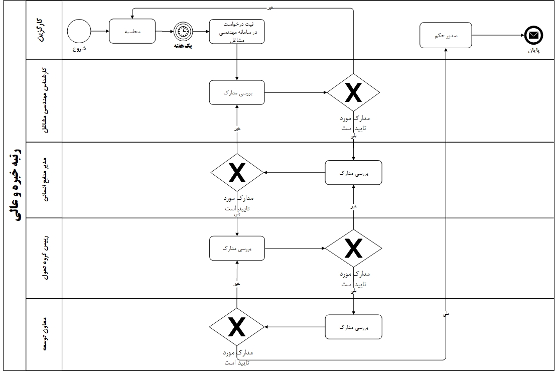
*فرآیند احتساب مدرک و تغییر عنوان
◄فرآیندهای مهندسی سازمان
*فرآیند حذف پست های سازمانی 1446
*فرآیند ایجاد پست بانام در واحدهای تابعه
*فرآیند تبدیل پست سازمانی به لحاظ اخذمدرک تحصیلی
*فرآیند حذف وایجاد پست سازمانی
*فرآیند ایجاد یا توسعه تشکیلات تفصیلی ستاد
◄فرآیندهای امور تحول اداری
*فرآیند ثبت اطلاعات و آمار در سامانه سیناسا
◄فرآیندهای سیستم ها و روش ها
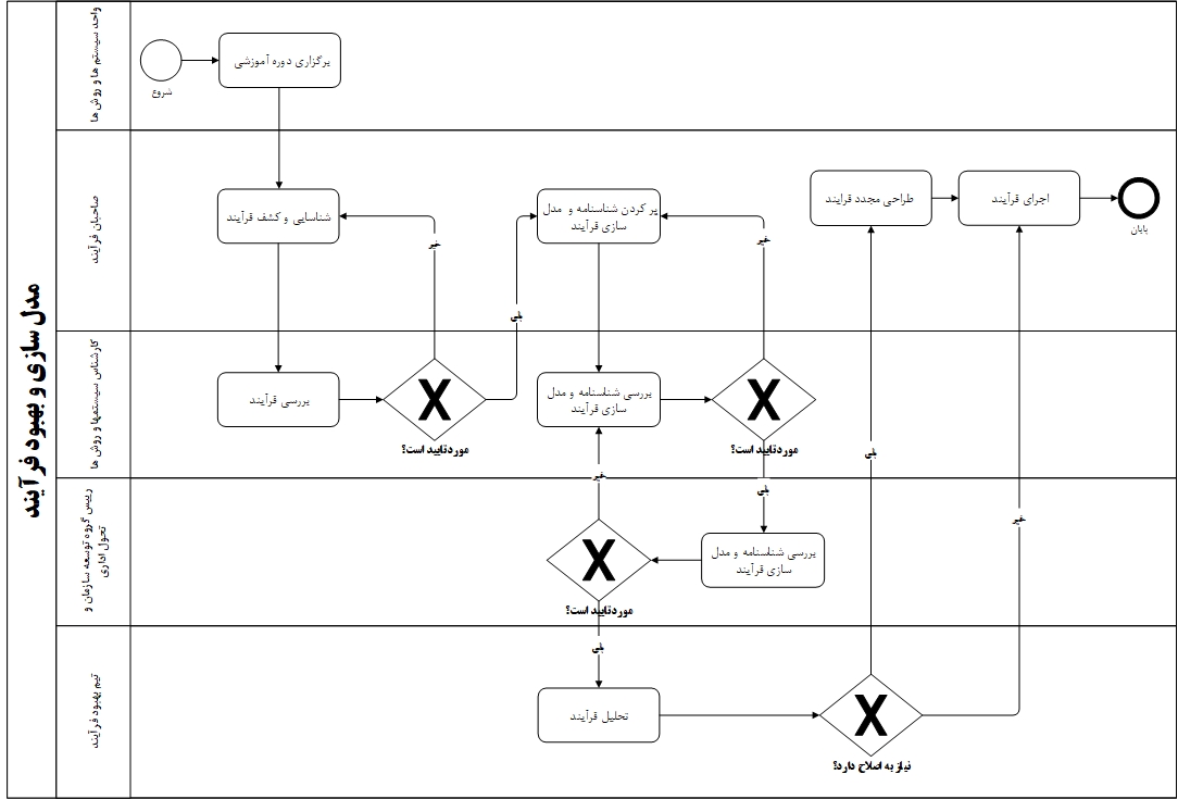
*فرآیند استانداردسازی و بهبود فرآیند
◄مدیریت دانش
◄فرآیندهای آموزش